ダイコン種子 辛之助
シンノスケ
~タキイ種苗/タキイ交配~
激辛!薬味、おろしに最適のかぶ型辛味ダイコン!
《特性》
●一般の青首ダイコンより辛味が非常に強く、皮ごとおろしてそばの薬味や大根おろしなどに利用する。
●9月上旬まきの露地栽培(株間20×20cm)では、収穫までの日数は約60日程度。根長7cm、根径8cmぐらいの収穫が標準でそろいがよい。株間を調節することで、根径5~10cm程度までの収穫も可能となる。
●葉はやや大きめだが、根部の形状はなだらかな円すい形のため、尻部の裂根が少なく作りやすい。
《栽培のポイント》
●栽培期間中に乾燥、過湿を繰り返すような条件にあうとス入り、裂根が発生する恐れがある。良品生産のためには堆肥等の有機物を施用し、保水、排水性のよい土づくりを行うことが重要となる。
●高温条件では葉の生育が勝り、肝心の根の肥大、尻の肉付きが悪くなるので無理な早まきは避ける。また、萎黄病等の土壌病害に耐病性を持たないので栽培場所には注意が必要。
●本種の抽苔性は「耐病総太り」程度のため、一般地の4月下旬まきが可能。ただし葉の生育が旺盛なため、秋まきに比べて根部形状が乱れやすく、秋まきより施肥量を控えめとした栽培が必要となる。
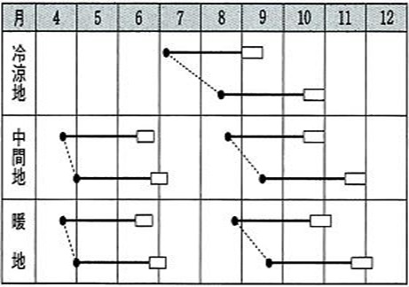
作型表 栽培の目安としてご利用ください




